C++ switch..case Statement

The switch statement allows us to execute a block of code among many alternatives.

You can do the same thing with the if...else statement. However, the syntax of the switch statement is much easier to read and write.


Syntax

switch (expression)  {
    case constant1:
        // code to be executed if 
        // expression is equal to constant1;
        break;

    case constant2:
        // code to be executed if
        // expression is equal to constant2;
        break;
        .
        .
        .
    default:
        // code to be executed if
        // expression doesn't match any constant
}

How does the switch statement work?

The expression is evaluated once and compared with the values of each case label.

  • If there is a match, the corresponding code after the matching label is executed. For example, if the value of the variable is equal to constant2, the code after case constant2: is executed until the break statement is encountered.
  • If there is no match, the code after default: is executed.

Note: We can do the same thing with the if...else..if ladder. However, the syntax of the switch statement is cleaner and much easier to read and write.


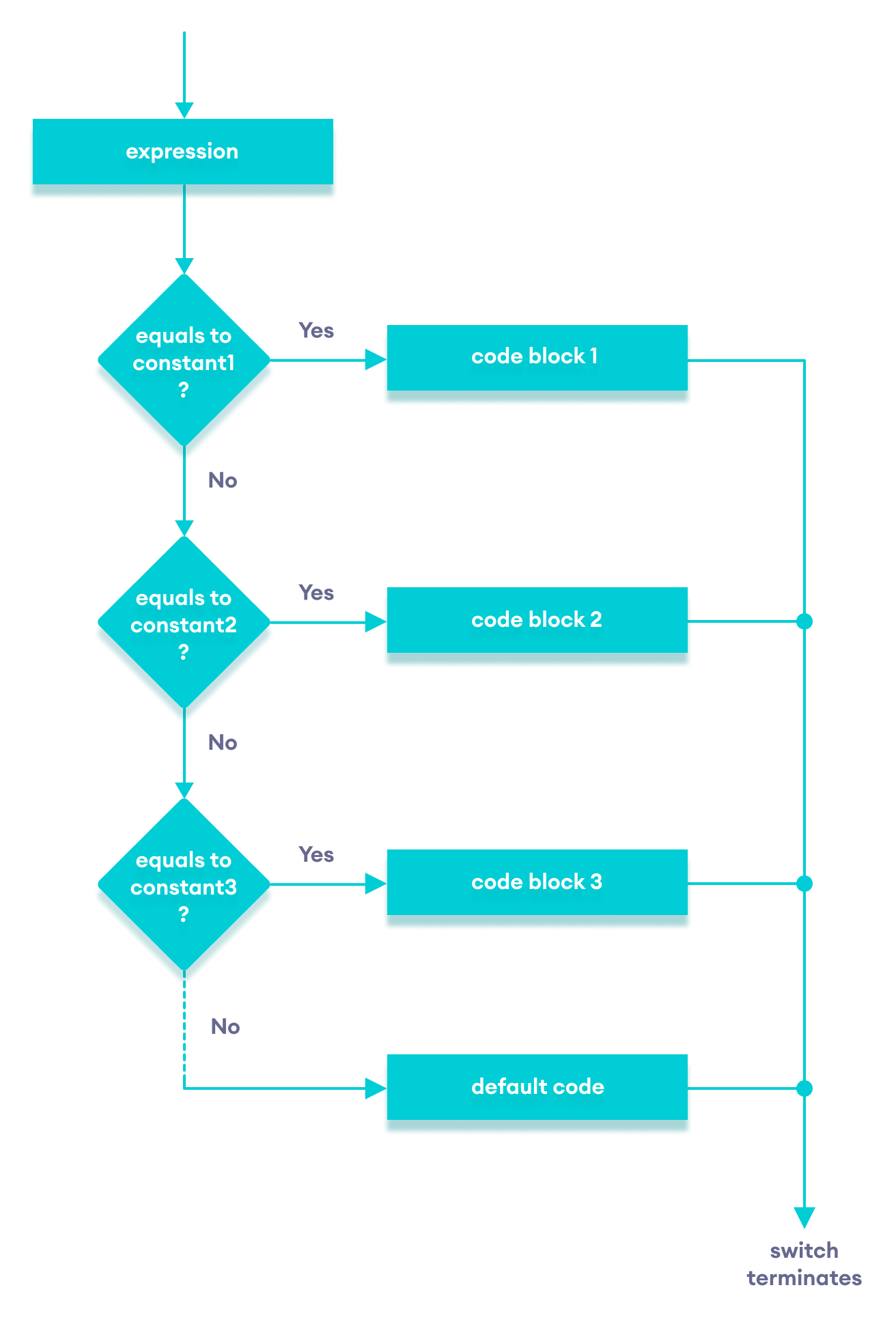
Flowchart of switch Statement

C++ switch...case flowchart
Flowchart of C++ switch...case statement

Example: Create a Calculator using the switch Statement

// Program to build a simple calculator using switch Statement
#include <iostream>
using namespace std;

int main() {
    char oper;
    float num1, num2;
    cout << "Enter an operator (+, -, *, /): ";
    cin >> oper;
    cout << "Enter two numbers: " << endl;
    cin >> num1 >> num2;

    switch (oper) {
        case '+':
            cout << num1 << " + " << num2 << " = " << num1 + num2;
            break;
        case '-':
            cout << num1 << " - " << num2 << " = " << num1 - num2;
            break;
        case '*':
            cout << num1 << " * " << num2 << " = " << num1 * num2;
            break;
        case '/':
            cout << num1 << " / " << num2 << " = " << num1 / num2;
            break;
        default:
            // operator is doesn't match any case constant (+, -, *, /)
            cout << "Error! The operator is not correct";
            break;
    }

    return 0;
}

Output 1

Enter an operator (+, -, *, /): +
Enter two numbers: 
2.3
4.5
2.3 + 4.5 = 6.8

Output 2

Enter an operator (+, -, *, /): -
Enter two numbers: 
2.3
4.5
2.3 - 4.5 = -2.2

Output 3

Enter an operator (+, -, *, /): *
Enter two numbers: 
2.3
4.5
2.3 * 4.5 = 10.35

Output 4

Enter an operator (+, -, *, /): /
Enter two numbers: 
2.3
4.5
2.3 / 4.5 = 0.511111

Output 5

Enter an operator (+, -, *, /): ?
Enter two numbers: 
2.3
4.5
Error! The operator is not correct.

In the above program, we are using the switch...case statement to perform addition, subtraction, multiplication, and division.

How This Program Works

  1. We first prompt the user to enter the desired operator. This input is then stored in the char variable named oper.
  2. We then prompt the user to enter two numbers, which are stored in the float variables num1 and num2.
  3. The switch statement is then used to check the operator entered by the user:
    1. If the user enters +, addition is performed on the numbers.
    2. If the user enters -, subtraction is performed on the numbers.
    3. If the user enters *, multiplication is performed on the numbers.
    4. If the user enters /, division is performed on the numbers.
    5. If the user enters any other character, the default code is printed.

Notice that the break statement is used inside each case block. This terminates the switch statement.

If the break statement is not used, all cases after the correct case are executed.

You can visit the article on C++ Program to Make a Simple Calculator to learn more.

Before we wrap up, let’s put your knowledge of C++ switch..case Statement to the test! Can you solve the following challenge?

Challenge:

Write a function to perform basic arithmetic operations.

  • There are four operations: addition +, subtraction -, multiplication *, and division /.
  • Return the result of the operation specified by op on the numbers num1 and num2.
  • For example, num1 = 5, op = '+', and num2 = 3, the expected output is 8.
Did you find this article helpful?

Your builder path starts here. Builders don't just know how to code, they create solutions that matter.

Escape tutorial hell and ship real projects.

Try Programiz PRO
  • Real-World Projects
  • On-Demand Learning
  • AI Mentor
  • Builder Community